Teksta versija
LATVIJAS REPUBLIKAS TIESĪBU AKTI
uz sākumu
Izvērstā meklēšana
Autorizēties savā kontā

Kādēļ autorizēties vai reģistrēties?
 

Jūrmalas domes saistošie noteikumi Nr. 10

Jūrmalā 2026. gada 19. martā (prot. Nr. 3, 44. p.)

Grozījumi Jūrmalas domes 2023. gada 25. maija saistošajos noteikumos Nr. 8 "Jūrmalas valstspilsētas pašvaldības nolikums"

Izdoti saskaņā ar Pašvaldību likuma
10. panta pirmās daļas 1. punktu,
49. panta pirmo daļu

Izdarīt Jūrmalas domes 2023. gada 25. maija saistošajos noteikumos Nr. 8 "Jūrmalas valstspilsētas pašvaldības nolikums" šādus grozījumus:

1. Izteikt 5.3. apakšpunktu šādā redakcijā:

"5.3. Jūrmalas Sociālo pakalpojumu centrs "Kauguri" ar šādām struktūrvienībām:

5.3.1. Bērnu un jauniešu māja;

5.3.2. Krīzes centrs;

5.3.3. Dienas aprūpes centrs bērniem ar funkcionāliem traucējumiem;

5.3.4. Dienas centrs bērniem;

5.3.5. Dienas centrs pensijas vecuma personām un personām ar invaliditāti;

5.3.6. Veselības veicināšanas nodaļa.".

2. Aizstāt 8. punktā vārdu "Dome" ar vārdiem "Pašvaldības izpilddirektors".

3. Izteikt 9. punktu šādā redakcijā:

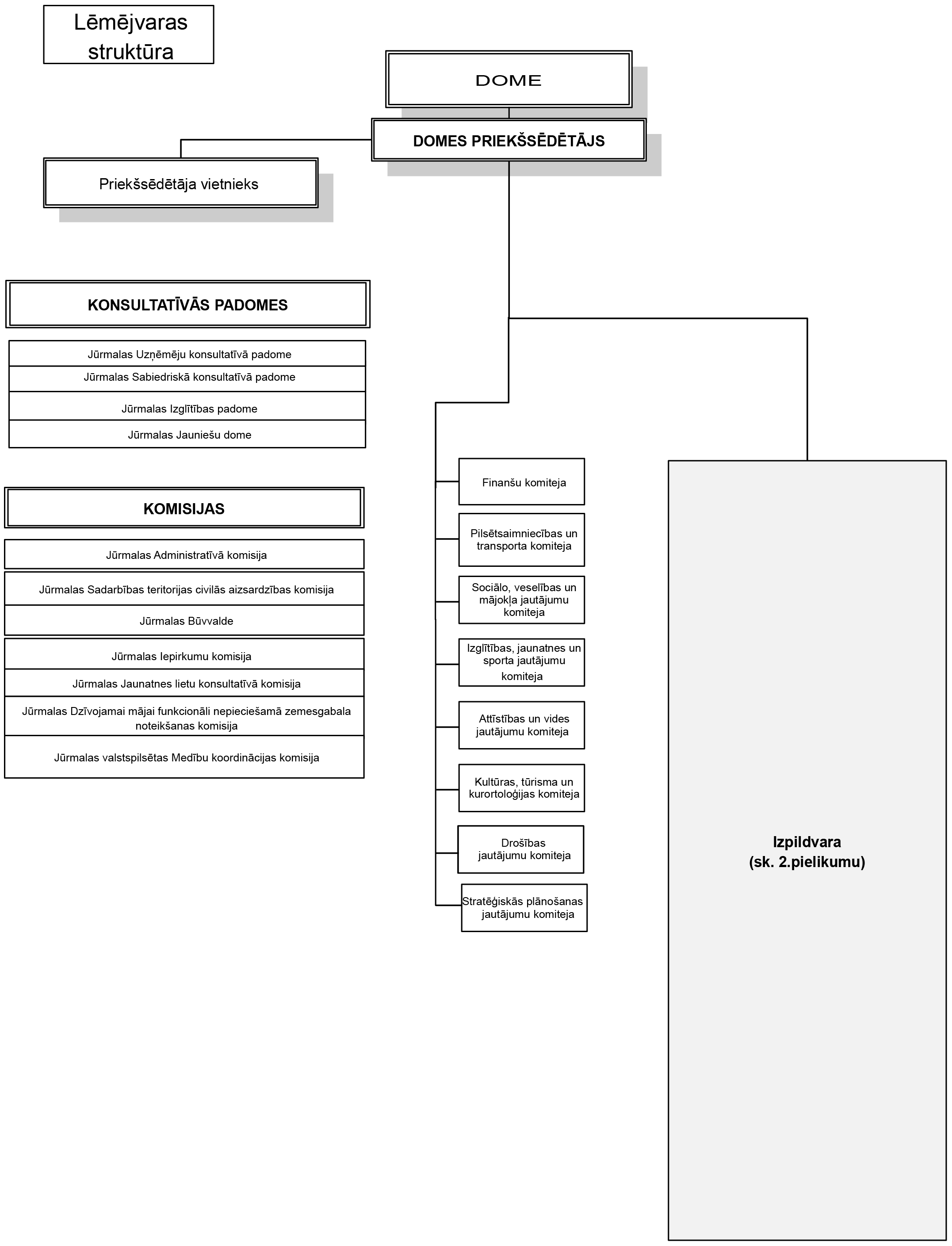
"9. Atsevišķu Pašvaldības funkciju pildīšanai Dome no deputātiem, Pašvaldības iestāžu darbiniekiem, valsts institūciju pārstāvjiem, komersantiem un pašvaldības iedzīvotājiem ir izveidojusi šādas pastāvīgās komisijas:

9.1. Jūrmalas Administratīvā komisija;

9.2. Jūrmalas valstspilsētas sadarbības teritorijas civilās aizsardzības komisija;

9.3. Jūrmalas Būvvalde;

9.4. Jūrmalas Iepirkumu komisija;

9.5. Jūrmalas Jaunatnes lietu konsultatīvā komisija;

9.6. Jūrmalas Dzīvojamai mājai funkcionāli nepieciešamā zemesgabala noteikšanas komisija;

9.7. Jūrmalas valstspilsētas Medību koordinācijas komisija.".

4. Aizstāt 25.5. apakšpunktā ciparus un pieturzīmes "5.3.12." ar cipariem un pieturzīmēm "5.4.2.".

5. Papildināt ar 25.15. apakšpunktu šādā redakcijā:

"25.15. apstiprina sabiedriskā transporta pilsētas nozīmes maršrutu tīklu vai tā grozījumus, apstiprina sabiedriskā transporta pieturu nosaukumus un nosaka to izvietojumu Pašvaldībā.".

6. Svītrot 87. punktu.

7. Izteikt 1. pielikumu jaunā redakcijā saskaņā ar šo saistošo noteikumu pielikumu.

Jūrmalas domes priekšsēdētājs J. Lediņš

 

Pielikums
Jūrmalas domes 2026. gada 19. marta saistošajiem noteikumiem Nr. 10
(prot. Nr. 3, 44. p.)

1. pielikums
Jūrmalas domes 2023. gada 25. maija saistošajiem noteikumiem Nr. 8
(prot. Nr. 5, 3. p.)

 

Paskaidrojuma raksts
Jūrmalas domes 2026. gada 19. marta saistošajiem noteikumiem Nr. 10 "Grozījumi Jūrmalas domes 2023. gada 25. maija saistošajos noteikumos Nr. 8 "Jūrmalas valstspilsētas pašvaldības nolikums""

Paskaidrojuma raksta sadaļas

Norādāmā informācija

1. Mērķis un nepieciešamības pamatojums 1.1. Atbilstoši Pašvaldību likuma 49. pantam pašvaldības nolikums ir saistošie noteikumi, kas nosaka pašvaldības institucionālo sistēmu un darba organizāciju. Jūrmalas domes 2023. gada 25. maija saistošajos noteikumos Nr. 8 "Jūrmalas valstspilsētas pašvaldības nolikums" (turpmāk - Nolikums), tajā skaitā ir norādītas Jūrmalas domes izveidotās komisijas, pašvaldības iestādes, to struktūrvienības, kā arī pilnvarojums izpilddirektoram.

1.2. Ar šiem saistošajiem noteikumiem tiek precizētas Jūrmalas Sociālo pakalpojumu centra "Kauguri" struktūrvienības atbilstoši Jūrmalas domes 2025. gada 27. novembra nolikumam Nr. 35 "Jūrmalas Sociālo pakalpojumu centra "Kauguri" nolikums".

1.3. Saskaņā ar Jūrmalas pilsētas domes 2012. gada 11. oktobra lēmumu Nr. 527 "Par Jūrmalas pilsētas domes pilnvarojumu izpilddirektoram" Jūrmalas pilsētas dome ir pilnvarojusi Jūrmalas pilsētas domes izpilddirektoru veikt grozījumus Jūrmalas pilsētas autobusu maršrutu tīkla pilsētas nozīmes maršrutos, veikt maršrutu reisu grozīšanu, atklāt jaunus maršruta reisus, slēgt esošos, apstiprināt maršrutu aprakstus un autobusu kustību sarakstus, kā arī atklāt jaunas un slēgt esošās pieturvietas. Savukārt Pašvaldību likuma 10. panta otrā daļa noteic, ja likums tieši nenoteic, ka attiecīgā lēmuma pieņemšana ir domes kompetencē, dome, paredzot to pašvaldības nolikumā, var pilnvarot pašvaldības administrāciju (..). Ņemot vērā minēto, pilnvarojums pašvaldības administrācijai apstiprināt sabiedriskā transporta pilsētas nozīmes maršrutu tīklu vai tā grozījumus, kā arī sabiedriskā transporta pieturu nosaukumus un to izvietojumu ir iekļaujams Nolikumā.

1.4. Saskaņā ar Pašvaldību likuma 53. panta pirmo daļu, lai iesaistītu sabiedrību atsevišķu pašvaldības funkciju vai uzdevumu pildīšanā, pašvaldība var izveidot konsultatīvās padomes un komisijas. Konsultatīvās padomes vai komisijas sastāvā var iekļaut domes deputātus. Savukārt trešā daļa noteic, ka komisijas izveidošanas nepieciešamību, kā arī kompetenci, sastāvu un darba organizāciju nosaka likums, domes lēmums vai domes pieņemts nolikums. Ņemot vērā minēto, dome komisiju ir tiesīga izveidot uz Pašvaldību likuma pamata vai arī komisijas izveides nepieciešamību noteic speciālie normatīvie akti. Savukārt pašvaldības izveidotās institūcijas, kurai ar pašvaldības apstiprinātu nolikumu (iekšējiem noteikumiem) ir noteikta kompetence atsevišķu jautājumu izskatīšanā un lēmumu pieņemšanā nav atzīstamas par komisijām nedz Pašvaldību likuma izpratnē, nedz tādām, kuru izveidi noteic speciālie normatīvie akti. Līdz ar to Nolikumā ir atspoguļojamas tās komisijas, kuras izveidotas pamatojoties uz Pašvaldību likuma 53. pantu vai kuru izveidi noteic speciālie normatīvie akti.

2. Fiskālā ietekme uz pašvaldības budžetu Nav fiskālā ietekme uz pašvaldības budžetu.
3. Sociālā ietekme, ietekme uz vidi, iedzīvotāju veselību, uzņēmējdarbības vidi pašvaldības teritorijā, kā arī plānotā regulējuma ietekme uz konkurenci Nav tieša ietekme, jo saistošajos noteikumos iekļautie grozījumi attiecas uz organizatorisku jautājumu izmaiņām.
4. Ietekme uz administratīvajām procedūrām un to izmaksām 4.1. Administratīvās procedūras netiek mainītas.

4.2. Saistošo noteikumu piemērošanā privātpersonas kā līdz šim var vērsties Jūrmalas valstspilsētas administrācijā un Jūrmalas izglītības pārvaldē.

5. Ietekme uz pašvaldības funkcijām un cilvēkresursiem Saistošie noteikumi neietekmē pašvaldības funkcijas kopumā. Saistošie noteikumi paredz organizatoriskus precizējumus.
6. Informācija par izpildes nodrošināšanu Saistošo noteikumu izpildi nodrošinās Jūrmalas valstspilsētas pašvaldības iestādes.
7. Prasību un izmaksu samērīgums pret ieguvumiem, ko sniedz mērķa sasniegšana Ar saistošajiem noteikumiem noteiktās prasības ir samērīgas attiecībā pret ieguvumiem, ko sniedz saistošo noteikumu mērķa sasniegšana.
8. Izstrādes gaitā veiktās konsultācijas ar privātpersonām un institūcijām 8.1. Sabiedrības viedokļa noskaidrošana veikta atbilstoši Pašvaldību likuma 46. panta trešajā daļā noteiktajam - saistošo noteikumu projekts un paskaidrojuma raksts no 2026. gada 18. februāra līdz 2026. gada 4. martam tika publicēti Jūrmalas valstspilsētas pašvaldības oficiālajā tīmekļvietnē www.jurmala.lv sabiedrības viedokļa noskaidrošanai. Minētajā periodā netika saņemti priekšlikumu un iebildumi par saistošo noteikumu projektu.

Jūrmalas domes priekšsēdētājs J. Lediņš

 
Tiesību akta pase
Nosaukums: Grozījumi Jūrmalas domes 2023. gada 25. maija saistošajos noteikumos Nr. 8 "Jūrmalas valstspilsētas .. Statuss:
Spēkā esošs
spēkā esošs
Izdevējs: Jūrmalas pilsētas dome Veids: saistošie noteikumi Numurs: 10Pieņemts: 19.03.2026.Stājas spēkā: 24.03.2026.Publicēts: Latvijas Vēstnesis, 57, 23.03.2026. OP numurs: 2026/57.6
Saistītie dokumenti
  • Grozītais
  • Izdoti saskaņā ar
367221
24.03.2026
424
0
  • X
  • Facebook
  • Draugiem.lv
 
0
Šajā vietnē oficiālais izdevējs
"Latvijas Vēstnesis" nodrošina tiesību aktu
sistematizācijas funkciju.

Sistematizēti tiesību akti ir informatīvi. Pretrunu gadījumā vadās pēc oficiālās publikācijas.
Par Likumi.lv
Aktualitātes
Atsauksmēm
Apmācības
Kontakti
Mobilā versija
Lietošanas noteikumi
Privātuma politika
Sīkdatnes
Piekļūstamība
Latvijas Vēstnesis "Ikvienam ir tiesības zināt savas tiesības."
Latvijas Republikas Satversmes 90. pants
© Oficiālais izdevējs "Latvijas Vēstnesis"